登录
首页
关于长安
公司简介
组织机构
公司证书
旗下公司
经营领域
新闻中心
集团要闻
通知公告
行业动态
媒体报道
工程展示
大型住宅
学校医院
商业办公
会展场馆
市政工程
公路工程
水利工程
工业业绩
设计业绩
集团荣誉
工程荣誉
企业荣誉
科技成果
个人荣誉
企业文化
愿景使命
党群工作
领导关怀
员工风采
社会责任
长安通讯
人力资源
人才理念
关爱员工
人才培训
招贤纳士
信息化平台
项目管理
OA平台
人资系统
内四库
知识库
联系我们
联系地址
服务监督
集团要闻
通知公告
行业动态
媒体报道
新闻详情
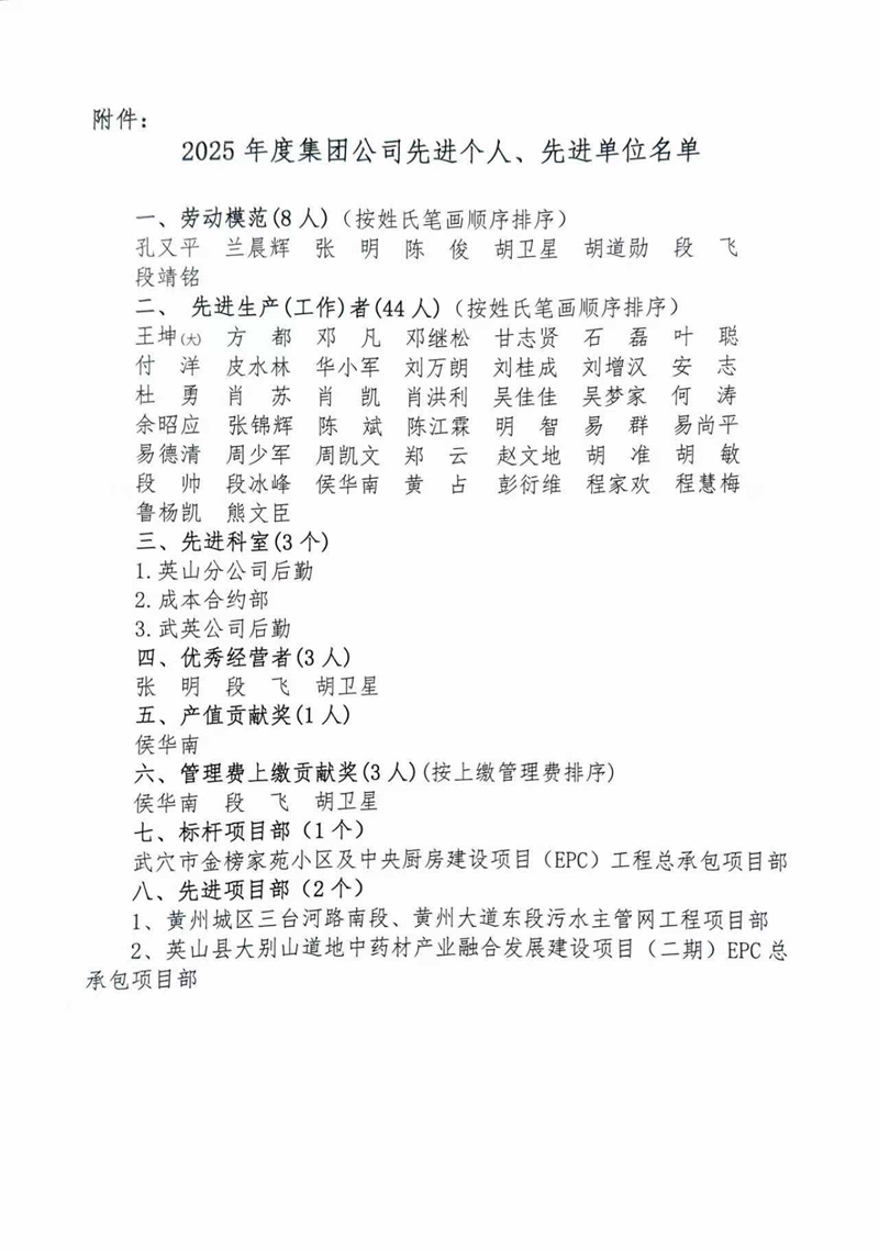
2025年度集团公司先进个人、先进单位名单
时间:2026-01-17